WARNING:
JavaScript is turned OFF. None of the links on this concept map will
work until it is reactivated.
If you need help turning JavaScript On, click here.
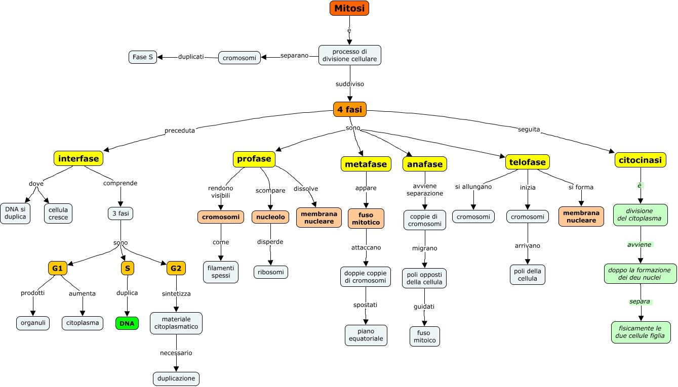
Questa Cmap, creata con IHMC CmapTools, contiene informazioni relative a: 12.4 Mitosi, doppo la formazione dei deu nuclei separa fisicamente le due cellule figlia, profase scompare nucleolo, processo di divisione cellulare suddiviso 4 fasi, metafase appare fuso mitotico, S duplica DNA, citocinasi è divisione del citoplasma, 4 fasi sono metafase, anafase avviene separazione coppie di cromosomi, interfase dove DNA si duplica, G1 prodotti organuli, telofase si allungano cromosomi, coppie di cromosomi migrano poli opposti della cellula, telofase inizia cromosomi, cromosomi arrivano poli della cellula, 3 fasi sono G1, processo di divisione cellulare separano cromosomi, Mitosi è processo di divisione cellulare, G2 sintetizza materiale citoplasmatico, cromosomi duplicati Fase S, 3 fasi sono S