WARNING:
JavaScript is turned OFF. None of the links on this concept map will
work until it is reactivated.
If you need help turning JavaScript On, click here.
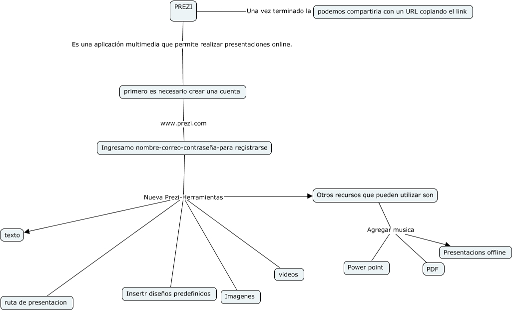
Este Cmap, tiene información relacionada con: gonzalez cintia, Otros recursos que pueden utilizar son Agregar musica PDF, primero es necesario crear una cuenta www.prezi.com Ingresamo nombre-correo-contraseña-para registrarse, Ingresamo nombre-correo-contraseña-para registrarse Nueva Prezi-Herramientas Insertr diseños predefinidos, Ingresamo nombre-correo-contraseña-para registrarse Nueva Prezi-Herramientas texto, Otros recursos que pueden utilizar son Agregar musica Power point, Ingresamo nombre-correo-contraseña-para registrarse Nueva Prezi-Herramientas Otros recursos que pueden utilizar son, PREZI Una vez terminado la prezi podemos compartirla con un URL copiando el link, Otros recursos que pueden utilizar son Agregar musica Presentacions offline, Ingresamo nombre-correo-contraseña-para registrarse Nueva Prezi-Herramientas videos, PREZI Es una aplicación multimedia que permite realizar presentaciones online. primero es necesario crear una cuenta, Ingresamo nombre-correo-contraseña-para registrarse Nueva Prezi-Herramientas ruta de presentacion, Ingresamo nombre-correo-contraseña-para registrarse Nueva Prezi-Herramientas Imagenes