WARNING:
JavaScript is turned OFF. None of the links on this concept map will
work until it is reactivated.
If you need help turning JavaScript On, click here.
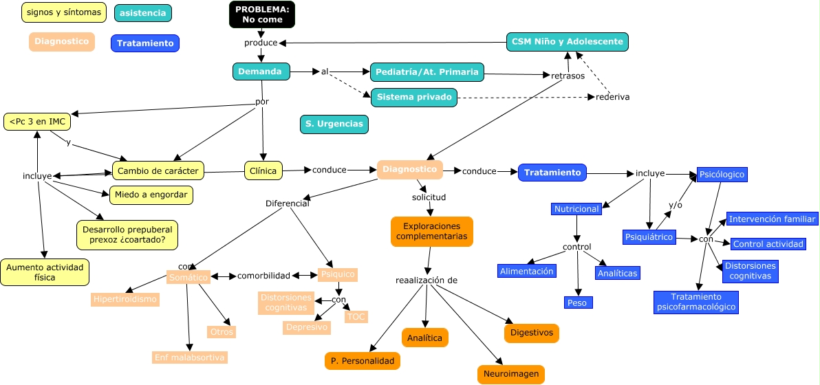
Este Cmap, tiene información relacionada con: caso anorexia, Psiquiátrico con Distorsiones cognitivas, Pediatría/At. Primaria retrasos Diagnostico, Somático con Hipertiroidismo, Demanda por Cambio de carácter, Pediatría/At. Primaria retrasos CSM Niño y Adolescente, Psicólogico con Control actividad, CSM Niño y Adolescente produce Demanda, Nutricional control Peso, Psicólogico con Intervención familiar, Psiquico con TOC, <Pc 3 en IMC y Cambio de carácter, Clínica conduce Diagnostico, Psiquiátrico con Tratamiento psicofarmacológico, Tratamiento incluye Psiquiátrico, Nutricional control Analíticas, Exploraciones complementarias reaalización de Neuroimagen, Clínica incluye <Pc 3 en IMC, Clínica incluye Miedo a engordar, Somático comorbilidad Psiquico, Exploraciones complementarias reaalización de Digestivos