WARNING:
JavaScript is turned OFF. None of the links on this concept map will
work until it is reactivated.
If you need help turning JavaScript On, click here.
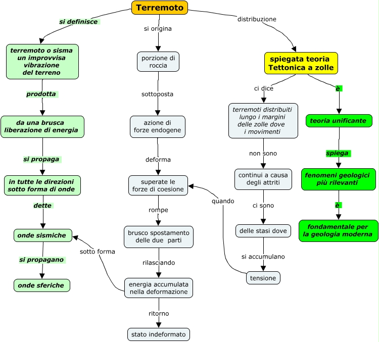
Questa Cmap, creata con IHMC CmapTools, contiene informazioni relative a: 4.1 terremoti, in tutte le direzioni sotto forma di onde dette onde sismiche, azione di forze endogene deforma superate le forze di coesione, terremoto o sisma un improvvisa vibrazione del terreno prodotta da una brusca liberazione di energia, brusco spostamento delle due parti rilasciando energia accumulata nella deformazione, Terremoto si origina porzione di roccia, terremoti distribuiti lungo i margini delle zolle dove i movimenti non sono continui a causa degli attriti, tensione quando superate le forze di coesione, da una brusca liberazione di energia si propaga in tutte le direzioni sotto forma di onde, energia accumulata nella deformazione sotto forma onde sismiche, onde sismiche si propagano onde sferiche, porzione di roccia sottoposta azione di forze endogene, fenomeni geologici più rilevanti è fondamentale per la geologia moderna, delle stasi dove si accumulano tensione, teoria unificante spiega fenomeni geologici più rilevanti, energia accumulata nella deformazione ritorno stato indeformato, continui a causa degli attriti ci sono delle stasi dove, Terremoto si definisce terremoto o sisma un improvvisa vibrazione del terreno, superate le forze di coesione rompe brusco spostamento delle due parti, spiegata teoria Tettonica a zolle è teoria unificante, spiegata teoria Tettonica a zolle ci dice terremoti distribuiti lungo i margini delle zolle dove i movimenti