WARNING:
JavaScript is turned OFF. None of the links on this concept map will
work until it is reactivated.
If you need help turning JavaScript On, click here.
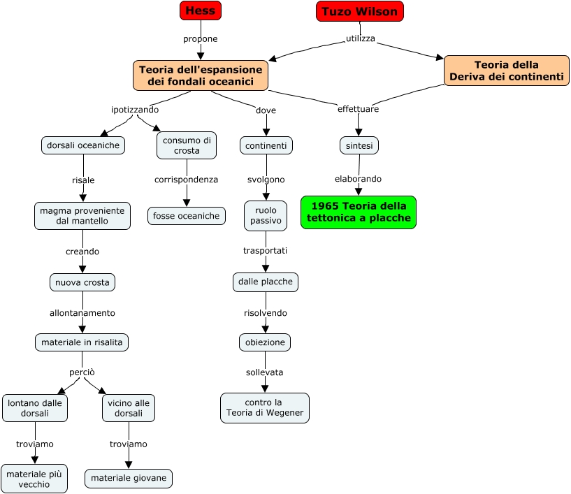
Questa Cmap, creata con IHMC CmapTools, contiene informazioni relative a: 2.6 Teoria dell'espansione dei fondali oceanici, materiale in risalita perciò lontano dalle dorsali, Hess propone Teoria dell'espansione dei fondali oceanici, magma proveniente dal mantello creando nuova crosta, Teoria dell'espansione dei fondali oceanici ipotizzando consumo di crosta, Teoria dell'espansione dei fondali oceanici ipotizzando dorsali oceaniche, ruolo passivo trasportati dalle placche, sintesi elaborando 1965 Teoria della tettonica a placche, Tuzo Wilson utilizza Teoria dell'espansione dei fondali oceanici, Teoria dell'espansione dei fondali oceanici dove continenti, continenti svolgono ruolo passivo, vicino alle dorsali troviamo materiale giovane, Teoria della Deriva dei continenti effettuare sintesi, consumo di crosta corrispondenza fosse oceaniche, Teoria dell'espansione dei fondali oceanici effettuare sintesi, nuova crosta allontanamento materiale in risalita, dorsali oceaniche risale magma proveniente dal mantello, dalle placche risolvendo obiezione, Tuzo Wilson utilizza Teoria della Deriva dei continenti, lontano dalle dorsali troviamo materiale più vecchio, materiale in risalita perciò vicino alle dorsali