WARNING:
JavaScript is turned OFF. None of the links on this concept map will
work until it is reactivated.
If you need help turning JavaScript On, click here.
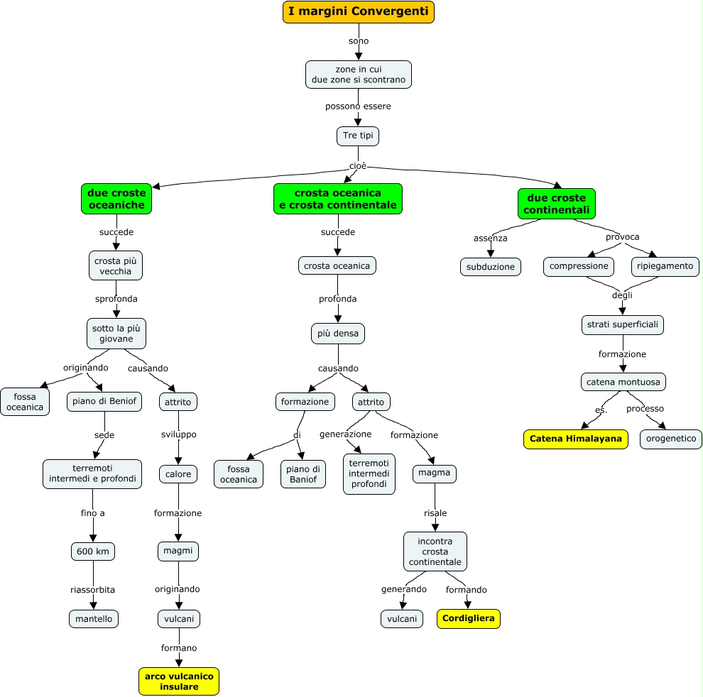
Questa Cmap, creata con IHMC CmapTools, contiene informazioni relative a: 3.4 Margini convergenti, magma risale incontra crosta continentale, due croste continentali provoca compressione, vulcani formano arco vulcanico insulare, attrito generazione terremoti intermedi profondi, catena montuosa processo orogenetico, calore formazione magmi, attrito sviluppo calore, sotto la più giovane originando fossa oceanica, strati superficiali formazione catena montuosa, formazione di piano di Baniof, crosta oceanica e crosta continentale succede crosta oceanica, incontra crosta continentale generando vulcani, magmi originando vulcani, due croste oceaniche succede crosta più vecchia, attrito formazione magma, crosta oceanica profonda più densa, compressione degli strati superficiali, Tre tipi cioè due croste oceaniche, crosta più vecchia sprofonda sotto la più giovane, due croste continentali provoca ripiegamento