WARNING:
JavaScript is turned OFF. None of the links on this concept map will
work until it is reactivated.
If you need help turning JavaScript On, click here.
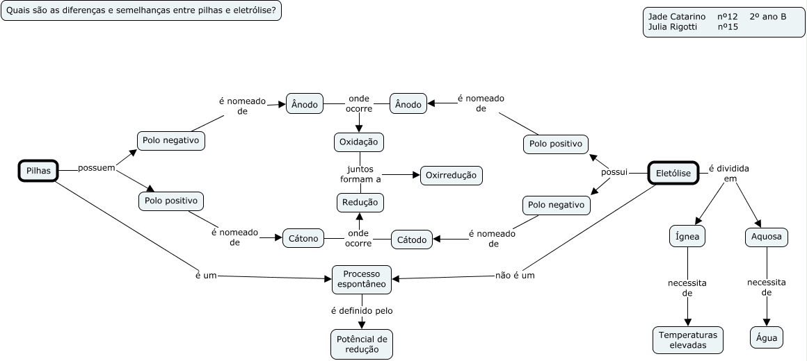
Esse mapa conceitual, produzido no IHMC CmapTools, tem a informação relacionada a: mapa Jade e Julia R, Pilhas é um Processo espontâneo, Polo positivo é nomeado de Cátono, Eletólise possui Polo positivo, Oxidação juntos formam a Oxirredução, Eletólise não é um Processo espontâneo, Pilhas possuem Polo positivo, Ígnea necessita de Temperaturas elevadas, Ânodo onde ocorre Oxidação, Cátodo onde ocorre Redução, Processo espontâneo é definido pelo Potêncial de redução, Polo negativo é nomeado de Cátodo, Eletólise é dividida em Aquosa, Redução juntos formam a Oxirredução, Polo positivo é nomeado de Ânodo, Polo negativo é nomeado de Ânodo, Pilhas possuem Polo negativo, Cátono onde ocorre Redução, Aquosa necessita de Água, Ânodo onde ocorre Oxidação, Eletólise possui Polo negativo