WARNING:
JavaScript is turned OFF. None of the links on this concept map will
work until it is reactivated.
If you need help turning JavaScript On, click here.
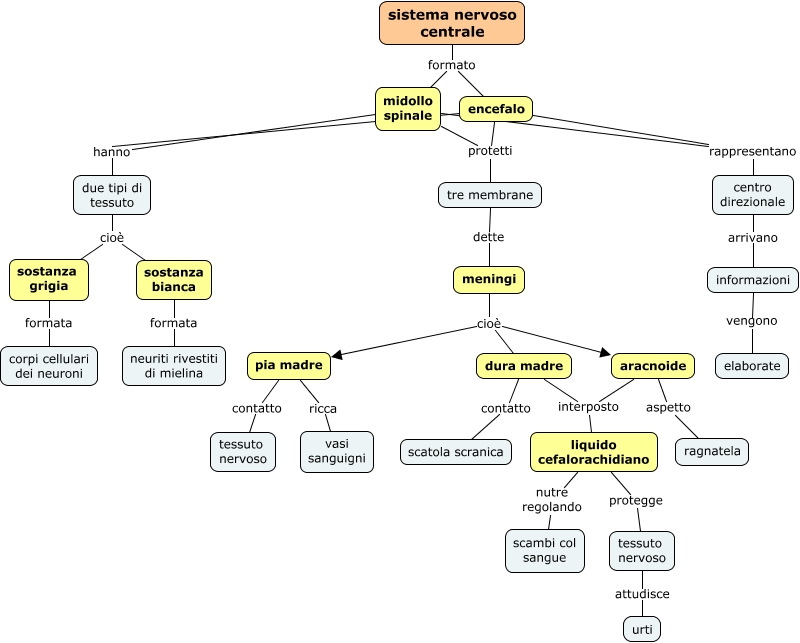
Questa Cmap, creata con IHMC CmapTools, contiene informazioni relative a: 06 Il sistema nervoso centrale, pia madre contatto tessuto nervoso, aracnoide aspetto ragnatela, sostanza grigia formata corpi cellulari dei neuroni, encefalo rappresentano centro direzionale, meningi cioè pia madre, pia madre ricca vasi sanguigni, informazioni vengono elaborate, sistema nervoso centrale formato encefalo, encefalo hanno due tipi di tessuto, meningi cioè aracnoide, dura madre contatto scatola scranica, tre membrane dette meningi, liquido cefalorachidiano nutre regolando scambi col sangue, dura madre interposto liquido cefalorachidiano, midollo spinale hanno due tipi di tessuto, due tipi di tessuto cioè sostanza bianca, due tipi di tessuto cioè sostanza grigia, aracnoide interposto liquido cefalorachidiano, centro direzionale arrivano informazioni, tessuto nervoso attudisce urti