WARNING:
JavaScript is turned OFF. None of the links on this concept map will
work until it is reactivated.
If you need help turning JavaScript On, click here.
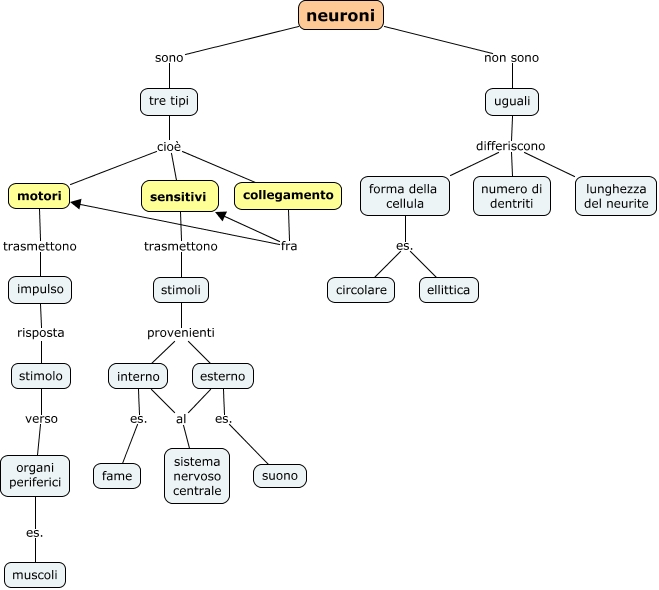
Questa Cmap, creata con IHMC CmapTools, contiene informazioni relative a: 04 tipi di neuroni, neuroni sono tre tipi, impulso risposta stimolo, collegamento fra motori, tre tipi cioè collegamento, tre tipi cioè sensitivi, forma della cellula es. ellittica, interno es. fame, esterno al sistema nervoso centrale, organi periferici es. muscoli, collegamento fra sensitivi, motori trasmettono impulso, sensitivi trasmettono stimoli, stimoli provenienti interno, esterno es. suono, uguali differiscono lunghezza del neurite, stimolo verso organi periferici, uguali differiscono forma della cellula, forma della cellula es. circolare, stimoli provenienti esterno, tre tipi cioè motori