WARNING:
JavaScript is turned OFF. None of the links on this concept map will
work until it is reactivated.
If you need help turning JavaScript On, click here.
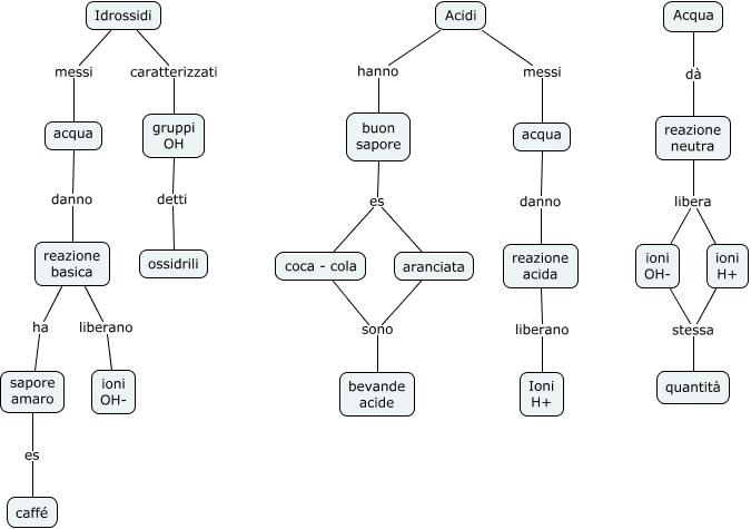
Questa Cmap, creata con IHMC CmapTools, contiene informazioni relative a: 8.2 acidi e basi, reazione basica ha sapore amaro, gruppi OH detti ossidrili, Acidi hanno buon sapore, Idrossidi messi acqua, Idrossidi caratterizzati gruppi OH, Acqua dà reazione neutra, Acidi messi acqua, acqua danno reazione basica, coca - cola sono bevande acide, ioni H+ stessa quantità, buon sapore es coca - cola, reazione neutra libera ioni OH-, sapore amaro es caffé, aranciata sono bevande acide, acqua danno reazione acida, reazione acida liberano Ioni H+, buon sapore es aranciata, reazione basica liberano ioni OH-, reazione neutra libera ioni H+, ioni OH- stessa quantità