WARNING:
JavaScript is turned OFF. None of the links on this concept map will
work until it is reactivated.
If you need help turning JavaScript On, click here.
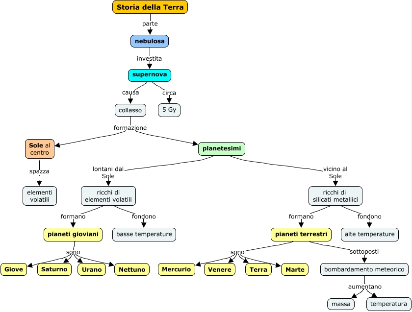
Questa Cmap, creata con IHMC CmapTools, contiene informazioni relative a: 1.3 Le origini del pianeta Terra, Sole al centro spazza elementi volatili, pianeti gioviani sono Urano, nebulosa investita supernova, collasso formazione Sole al centro, bombardamento meteorico aumentano massa, ricchi di silicati metallici formano pianeti terrestri, bombardamento meteorico aumentano temperatura, pianeti terrestri sono Marte, ricchi di silicati metallici fondono alte temperature, pianeti gioviani sono Saturno, collasso formazione planetesimi, pianeti terrestri sono Mercurio, pianeti gioviani sono Nettuno, planetesimi vicino al Sole ricchi di silicati metallici, supernova circa 5 Gy, ricchi di elementi volatili formano pianeti gioviani, pianeti terrestri sottoposti bombardamento meteorico, planetesimi lontani dal Sole ricchi di elementi volatili, pianeti terrestri sono Venere, pianeti terrestri sono Terra