WARNING:
JavaScript is turned OFF. None of the links on this concept map will
work until it is reactivated.
If you need help turning JavaScript On, click here.
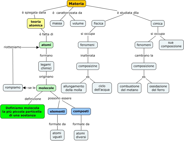
Questa Cmap, creata con IHMC CmapTools, contiene informazioni relative a: 6.1 materia, rompiamo riotteniamo atomi, molecole definizione Definiamo molecola la più piccola particella di una sostanza, fenomeni cambiano la composizione, composizine es ciclo dell'acqua, composti formate da atomi diversi, fenomeni inalterata composizine, Materia è studiata dlla fiscica, Materia è caratterizzata da massa, composizione es ossidazione del ferro, molecole se le rompiamo, elementi formate da atomi uguali, cimica si occupa sua composizione, Materia è studiata dlla cimica, legami chimici originano molecole, cimica si occupa fenomeni, fiscica si occupa fenomeni, atomi formano legami chimici, molecole possono essere elementi, composizine es allungamento della molla, Materia è spiegata dalla teoria atomica