WARNING:
JavaScript is turned OFF. None of the links on this concept map will
work until it is reactivated.
If you need help turning JavaScript On, click here.
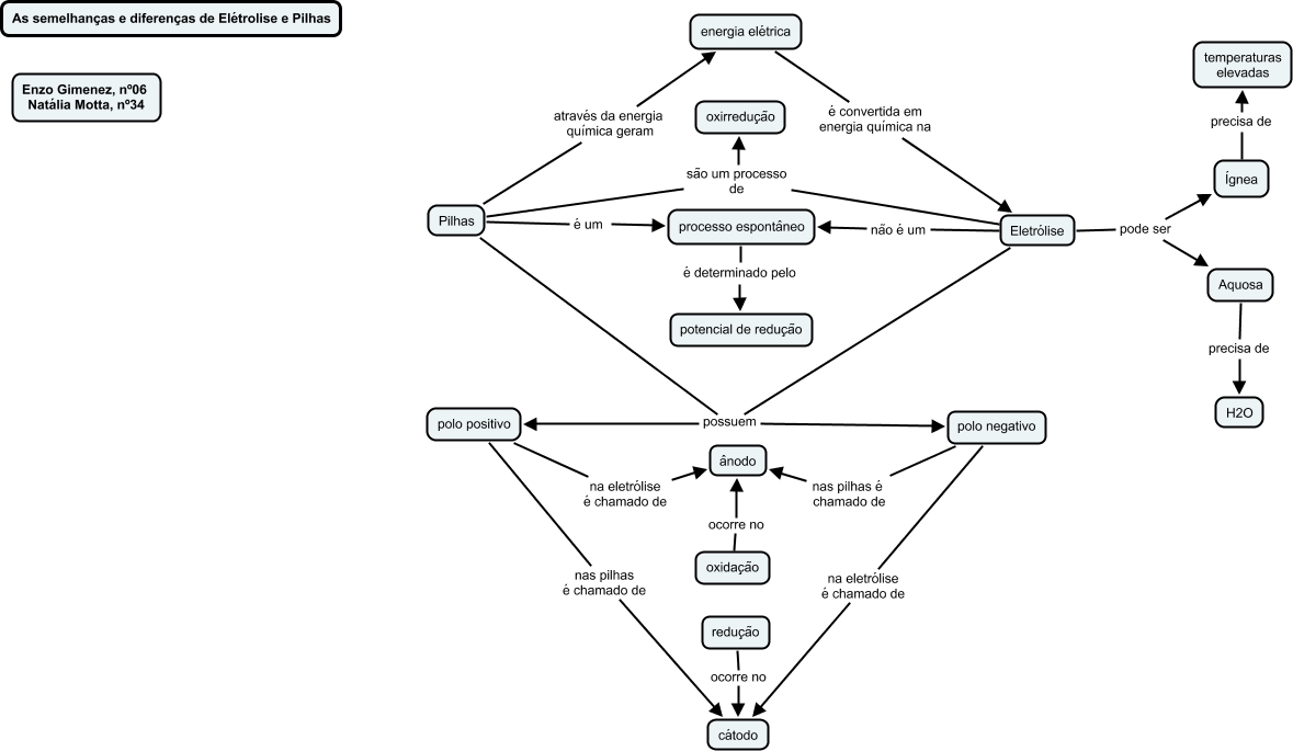
Esse mapa conceitual, produzido no IHMC CmapTools, tem a informação relacionada a: Trab Química Natália Enzo 2B, Pilhas são um processo de oxirredução, polo negativo na eletrólise é chamado de cátodo, Eletrólise possuem polo negativo, redução ocorre no cátodo, Pilhas possuem polo negativo, polo negativo nas pilhas é chamado de ânodo, Eletrólise pode ser Aquosa, energia elétrica é convertida em energia química na Eletrólise, Eletrólise são um processo de oxirredução, Ígnea precisa de temperaturas elevadas, Eletrólise possuem polo positivo, oxidação ocorre no ânodo, processo espontâneo é determinado pelo potencial de redução, Eletrólise não é um processo espontâneo, Eletrólise pode ser Ígnea, Pilhas é um processo espontâneo, Pilhas através da energia química geram energia elétrica, polo positivo nas pilhas é chamado de cátodo, Aquosa precisa de H2O, polo positivo na eletrólise é chamado de ânodo