WARNING:
JavaScript is turned OFF. None of the links on this concept map will
work until it is reactivated.
If you need help turning JavaScript On, click here.
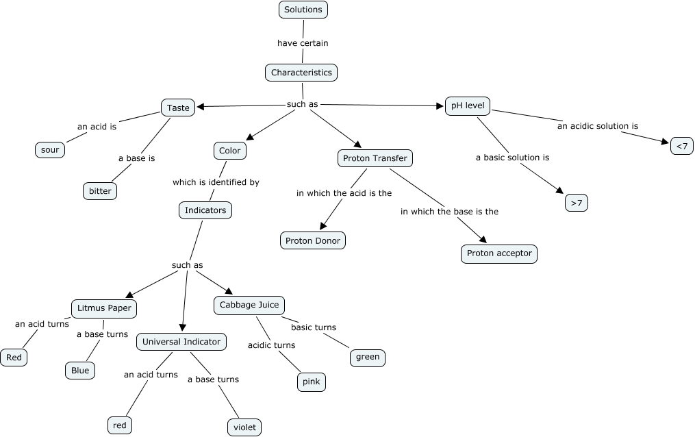
This Concept Map, created with IHMC CmapTools, has information related to: Acid Base, Characteristics such as Color, Indicators such as Litmus Paper, Indicators such as Cabbage Juice, Taste a base is bitter, pH level an acidic solution is ɟ, pH level a basic solution is ɳ, Solutions have certain Characteristics, Universal Indicator a base turns violet, Taste an acid is sour, Proton Transfer in which the base is the Proton acceptor, Characteristics such as Proton Transfer, Universal Indicator an acid turns red, Litmus Paper a base turns Blue, Characteristics such as pH level, Indicators such as Universal Indicator, Cabbage Juice acidic turns pink, Cabbage Juice basic turns green, Color which is identified by Indicators, Proton Transfer in which the acid is the Proton Donor, Litmus Paper an acid turns Red