WARNING:
JavaScript is turned OFF. None of the links on this concept map will
work until it is reactivated.
If you need help turning JavaScript On, click here.
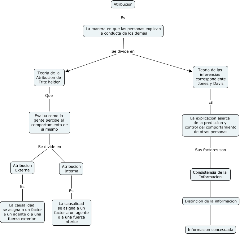
Este Cmap, tiene información relacionada con: Atribucion, La explicacion aserca de la prediccion y control del comportamiento de otras personas Sus factores son Consistensia de la Informacion, Atribucion Es La manera en que las personas explican la conducta de los demas, La manera en que las personas explican la conducta de los demas Se divide en Teoria de la Atribucion de Fritz heider, La manera en que las personas explican la conducta de los demas Se divide en Teoria de las inferencias correspondiente Jones y Davis, Atribucion Externa Es La causalidad se asigna a un factor a un agente o a una fuerza exterior, Consistensia de la Informacion ???? Informacion concesuada, Teoria de las inferencias correspondiente Jones y Davis Es La explicacion aserca de la prediccion y control del comportamiento de otras personas, Atribucion Interna Es La causalidad se asigna a un factor a un agente o a una fuerza interior, Consistensia de la Informacion ???? Distincion de la informacion, Teoria de la Atribucion de Fritz heider Que Evalua como la gente percibe el comportamiento de si mismo, Evalua como la gente percibe el comportamiento de si mismo Se divide en Atribucion Externa, Evalua como la gente percibe el comportamiento de si mismo Se divide en Atribucion Interna