WARNING:
JavaScript is turned OFF. None of the links on this concept map will
work until it is reactivated.
If you need help turning JavaScript On, click here.
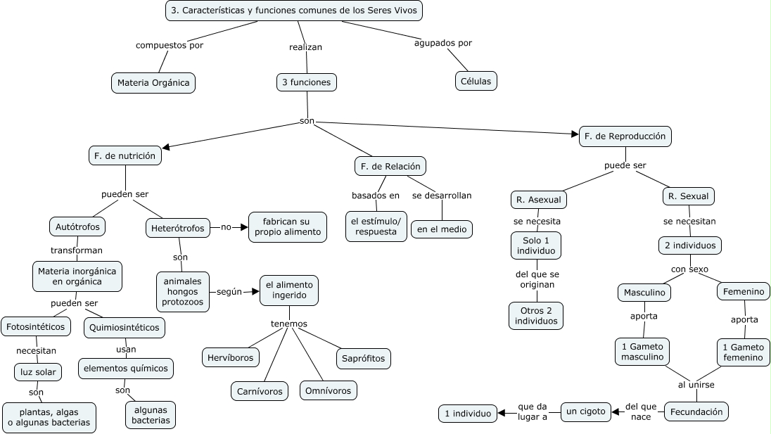
Este Cmap, tiene información relacionada con: 3. Características y funciones comunes de los Seres Vivos, R. Asexual se necesita Solo 1 individuo, el alimento ingerido tenemos Saprófitos, el alimento ingerido tenemos Carnívoros, 3. Características y funciones comunes de los Seres Vivos realizan 3 funciones, 2 individuos con sexo Femenino, 1 Gameto masculino al unirse Fecundación, F. de Relación basados en el estímulo/ respuesta, 3. Características y funciones comunes de los Seres Vivos compuestos por Materia Orgánica, Masculino aporta 1 Gameto masculino, 3 funciones son F. de Relación, el alimento ingerido tenemos Hervíboros, 3. Características y funciones comunes de los Seres Vivos agupados por Células, 2 individuos con sexo Masculino, Materia inorgánica en orgánica pueden ser Quimiosintéticos, Heterótrofos son animales hongos protozoos, un cigoto que da lugar a 1 individuo, F. de Relación se desarrollan en el medio, R. Sexual se necesitan 2 individuos, Autótrofos transforman Materia inorgánica en orgánica, Heterótrofos no fabrican su propio alimento