WARNING:
JavaScript is turned OFF. None of the links on this concept map will
work until it is reactivated.
If you need help turning JavaScript On, click here.
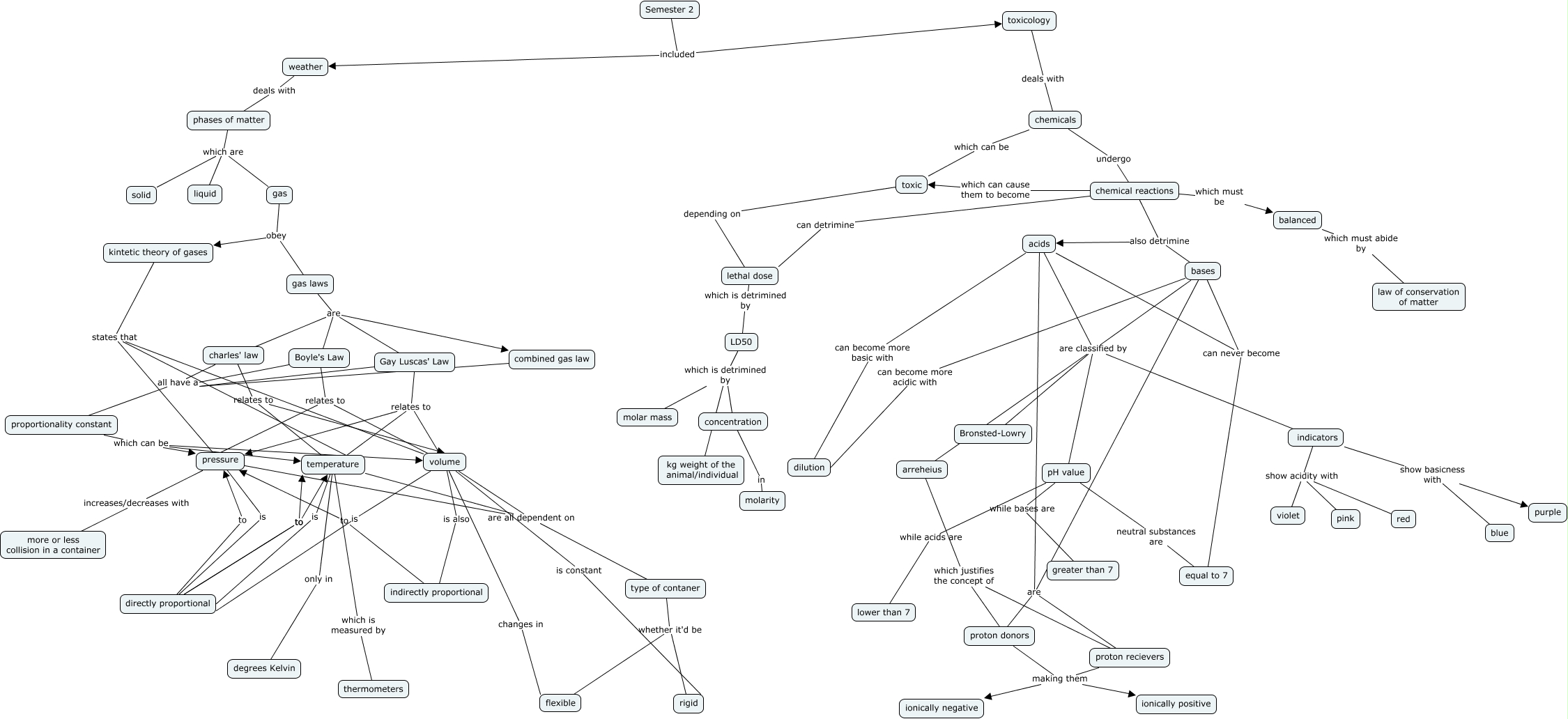
This Concept Map, created with IHMC CmapTools, has information related to: Extra Credit, gas laws are Gay Luscas' Law, temperature only in degrees Kelvin, pH value while acids are lower than 7, pressure increases/decreases with more or less collision in a container, acids can never become equal to 7, gas laws are Boyle's Law, bases are classified by Bronsted-Lowry, concentration in molarity, lethal dose which is detrimined by LD50, Gay Luscas' Law relates to pressure, directly proportional to temperature, Gay Luscas' Law relates to temperature, Gay Luscas' Law all have a proportionality constant, volume is constant rigid, indicators show acidity with violet, combined gas law all have a proportionality constant, weather deals with phases of matter, bases are classified by indicators, gas obey kintetic theory of gases, acids are proton donors