WARNING:
JavaScript is turned OFF. None of the links on this concept map will
work until it is reactivated.
If you need help turning JavaScript On, click here.
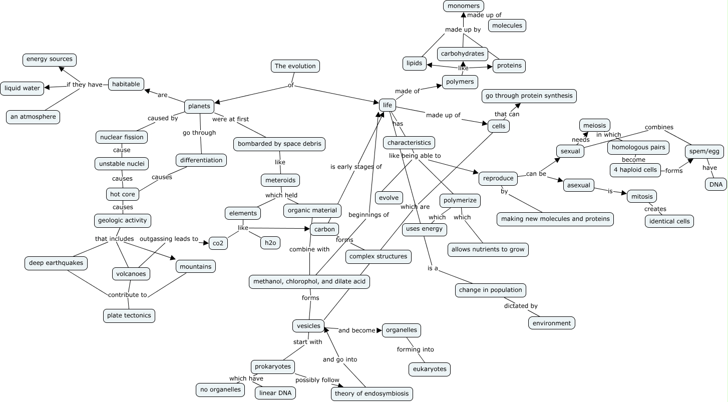
This Concept Map, created with IHMC CmapTools, has information related to: Untitled 1, elements like carbon, planets are habitable, methanol, chlorophol, and dilate acid forms vesicles, reproduce can be asexual, elements like h2o, carbon forms complex structures, meiosis in which homologous pairs, asexual is mitosis, polymerize which uses energy, prokaryotes possibly follow theory of endosymbiosis, life made of polymers, hot core causes geologic activity, meteroids which held organic material, prokaryotes which have linear DNA, The evolution of planets, vesicles and become organelles, polymers like carbohydrates, characteristics like being able to polymerize, habitable if they have an atmosphere, life has characteristics