WARNING:
JavaScript is turned OFF. None of the links on this concept map will
work until it is reactivated.
If you need help turning JavaScript On, click here.
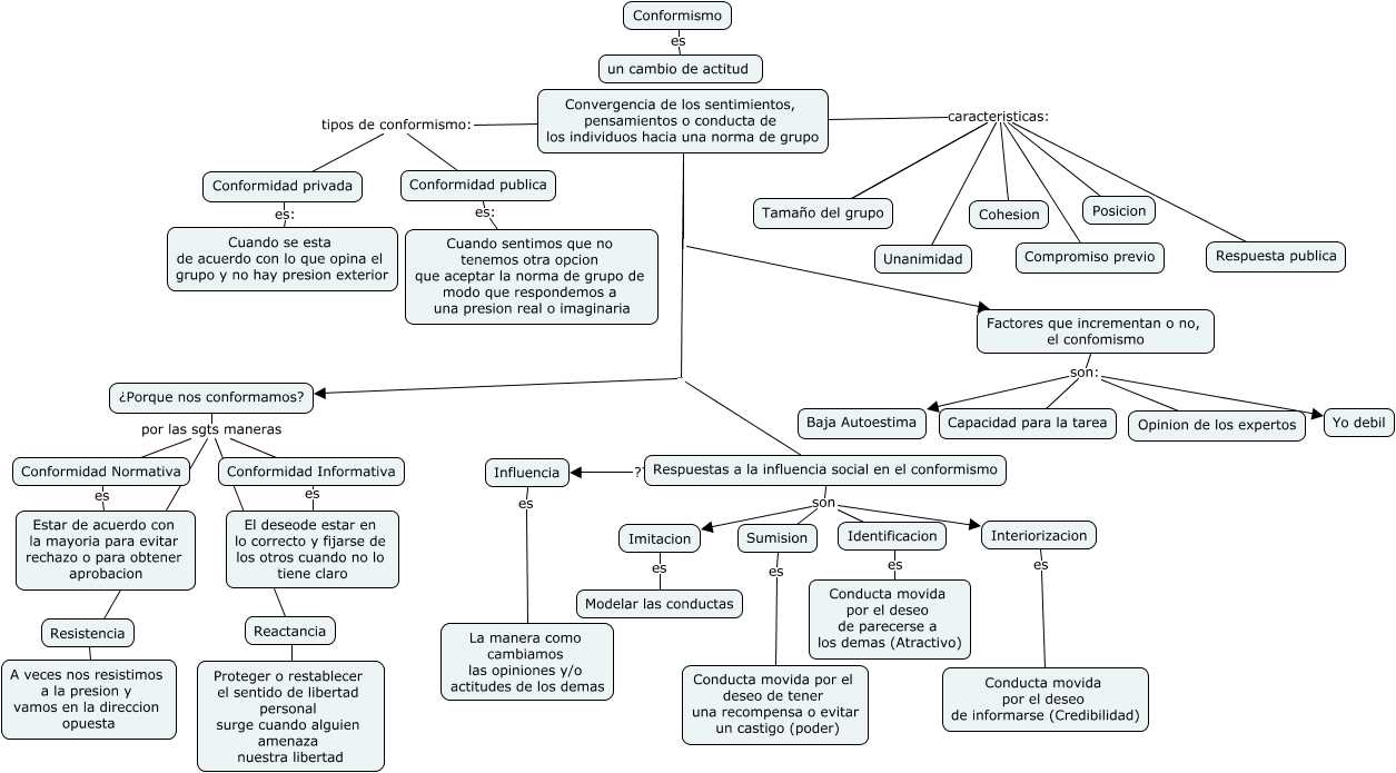
Este Cmap, tiene información relacionada con: Conformismo, Factores que incrementan o no, el confomismo son: Baja Autoestima, Resistencia ???? A veces nos resistimos a la presion y vamos en la direccion opuesta, Factores que incrementan o no, el confomismo son: Opinion de los expertos, Convergencia de los sentimientos, pensamientos o conducta de los individuos hacia una norma de grupo caracteristicas: Compromiso previo, Convergencia de los sentimientos, pensamientos o conducta de los individuos hacia una norma de grupo tipos de conformismo: Conformidad privada, Respuestas a la influencia social en el conformismo son Sumision, Convergencia de los sentimientos, pensamientos o conducta de los individuos hacia una norma de grupo caracteristicas: Unanimidad, Convergencia de los sentimientos, pensamientos o conducta de los individuos hacia una norma de grupo caracteristicas: Tamaño del grupo, Factores que incrementan o no, el confomismo son: Capacidad para la tarea, ¿Porque nos conformamos? por las sgts maneras Resistencia, Respuestas a la influencia social en el conformismo son Imitacion, Convergencia de los sentimientos, pensamientos o conducta de los individuos hacia una norma de grupo caracteristicas: Tamaño del grupo, Conformidad Normativa es Estar de acuerdo con la mayoria para evitar rechazo o para obtener aprobacion, Identificacion es Conducta movida por el deseo de parecerse a los demas (Atractivo), Respuestas a la influencia social en el conformismo son Identificacion, Convergencia de los sentimientos, pensamientos o conducta de los individuos hacia una norma de grupo caracteristicas: Cohesion, Conformismo es un cambio de actitud, Convergencia de los sentimientos, pensamientos o conducta de los individuos hacia una norma de grupo l Factores que incrementan o no, el confomismo, Conformidad privada es: Cuando se esta de acuerdo con lo que opina el grupo y no hay presion exterior, Factores que incrementan o no, el confomismo son: Yo debil