WARNING:
JavaScript is turned OFF. None of the links on this concept map will
work until it is reactivated.
If you need help turning JavaScript On, click here.
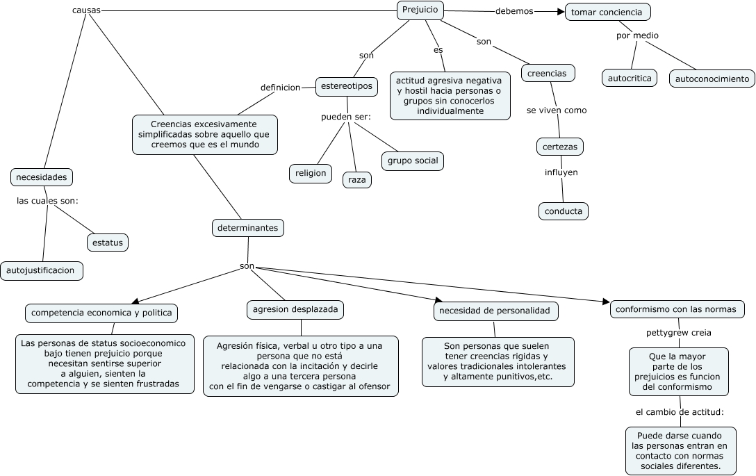
Este Cmap, tiene información relacionada con: prejuicio, necesidades las cuales son: autojustificacion, determinantes son agresion desplazada, tomar conciencia por medio autoconocimiento, estereotipos pueden ser: grupo social, necesidades las cuales son: estatus, estereotipos definicion Creencias excesivamente simplificadas sobre aquello que creemos que es el mundo, agresion desplazada ???? Agresión física, verbal u otro tipo a una persona que no está relacionada con la incitación y decirle algo a una tercera persona con el fin de vengarse o castigar al ofensor, estereotipos pueden ser: raza, Prejuicio causas necesidades, certezas influyen conducta, competencia economica y politica ???? Las personas de status socioeconomico bajo tienen prejuicio porque necesitan sentirse superior a alguien, sienten la competencia y se sienten frustradas, determinantes son competencia economica y politica, Que la mayor parte de los prejuicios es funcion del conformismo el cambio de actitud: Puede darse cuando las personas entran en contacto con normas sociales diferentes., estereotipos pueden ser: religion, tomar conciencia por medio autocritica, determinantes son conformismo con las normas, determinantes son necesidad de personalidad, Prejuicio es actitud agresiva negativa y hostil hacia personas o grupos sin conocerlos individualmente, Prejuicio debemos tomar conciencia, Prejuicio son creencias