WARNING:
JavaScript is turned OFF. None of the links on this concept map will
work until it is reactivated.
If you need help turning JavaScript On, click here.
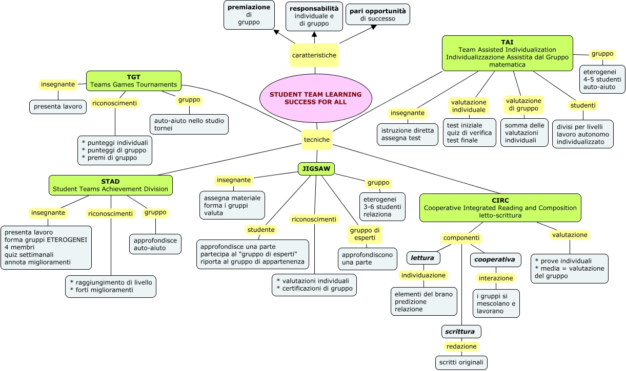
Questa Cmap, creata con IHMC CmapTools, contiene informazioni relative a: TeamLearning, JIGSAW studente approfondisce una parte partecipa al "gruppo di esperti" riporta al gruppo di appartenenza, STAD Student Teams Achievement Division riconoscimenti * raggiungimento di livello * forti miglioramenti, STUDENT TEAM LEARNING SUCCESS FOR ALL tecniche JIGSAW, STUDENT TEAM LEARNING SUCCESS FOR ALL caratteristiche premiazione di gruppo, TAI Team Assisted Individualization Individualizzazione Assistita dal Gruppo matematica gruppo eterogenei 4-5 studenti auto-aiuto, CIRC Cooperative Integrated Reading and Composition letto-scrittura componenti scrittura, scrittura redazione scritti originali, STUDENT TEAM LEARNING SUCCESS FOR ALL tecniche TAI Team Assisted Individualization Individualizzazione Assistita dal Gruppo matematica, STUDENT TEAM LEARNING SUCCESS FOR ALL caratteristiche responsabilità individuale e di gruppo, TAI Team Assisted Individualization Individualizzazione Assistita dal Gruppo matematica valutazione individuale test iniziale quiz di verifica test finale, cooperativa interazione i gruppi si mescolano e lavorano, TGT Teams Games Tournaments gruppo auto-aiuto nello studio tornei, lettura individuazione elementi del brano predizione relazione, STAD Student Teams Achievement Division insegnante presenta lavoro forma gruppi ETEROGENEI 4 membri quiz settimanali annota miglioramenti, CIRC Cooperative Integrated Reading and Composition letto-scrittura valutazione * prove individuali * media = valutazione del gruppo, STUDENT TEAM LEARNING SUCCESS FOR ALL tecniche TGT Teams Games Tournaments, JIGSAW gruppo di esperti approfondiscono una parte, TAI Team Assisted Individualization Individualizzazione Assistita dal Gruppo matematica insegnante istruzione diretta assegna test, JIGSAW gruppo eterogenei 3-6 studenti relaziona, TGT Teams Games Tournaments insegnante presenta lavoro