WARNING:
JavaScript is turned OFF. None of the links on this concept map will
work until it is reactivated.
If you need help turning JavaScript On, click here.
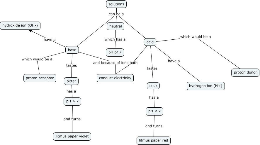
This Concept Map, created with IHMC CmapTools, has information related to: acid base, neutral which has a pH of 7, acid tastes sour, solutions can be a acid, acid have a hydrogen ion (H+), solutions can be a neutral, pH < 7 and turns litmus paper red, base and because of ions both conduct electricity, solutions can be a base, base have a hydroxide ion (OH-), base which would be a proton acceptor, acid which would be a proton donor, sour has a pH < 7, acid conduct electricity, bitter has a pH > 7, base tastes bitter, pH > 7 and turns litmus paper violet