WARNING:
JavaScript is turned OFF. None of the links on this concept map will
work until it is reactivated.
If you need help turning JavaScript On, click here.
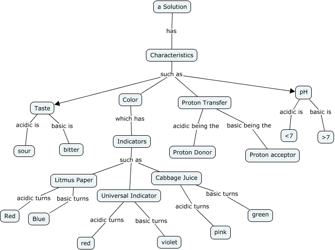
This Concept Map, created with IHMC CmapTools, has information related to: Acid-Base, Indicators such as Litmus Paper, Color which has Indicators, a Solution has Characteristics, Characteristics such as Proton Transfer, Cabbage Juice basic turns green, Universal Indicator basic turns violet, Taste basic is bitter, Cabbage Juice acidic turns pink, Indicators such as Universal Indicator, Indicators such as Cabbage Juice, Litmus Paper basic turns Blue, Characteristics such as pH, Proton Transfer basic being the Proton acceptor, Proton Transfer acidic being the Proton Donor, pH basic is ɳ, Characteristics such as Color, Litmus Paper acidic turns Red, Taste acidic is sour, pH acidic is ɟ, Characteristics such as Taste