WARNING:
JavaScript is turned OFF. None of the links on this concept map will
work until it is reactivated.
If you need help turning JavaScript On, click here.
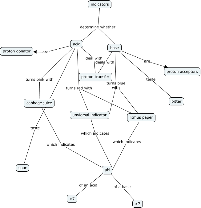
This Concept Map, created with IHMC CmapTools, has information related to: acid-base concept map, acid turns red with litmus paper, acid turns pink with cabbage juice, pH of an acid ɟ, base deals with proton transfer, cabbage juice which indicates pH, acid are proton donator, indicators determine whether acid, indicators determine whether base, base taste bitter, unviersal indicator which indicates pH, litmus paper which indicates pH, base are proton acceptors, acid deal with proton transfer, base turns blue with litmus paper, base turns blue with unviersal indicator, acid taste sour, pH of a base ɳ, acid turns red with unviersal indicator