WARNING:
JavaScript is turned OFF. None of the links on this concept map will
work until it is reactivated.
If you need help turning JavaScript On, click here.
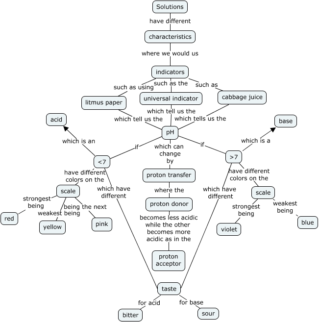
This Concept Map, created with IHMC CmapTools, has information related to: Acid-Base, taste for acid bitter, ɟ which have different taste, pH if ɟ, cabbage juice which tells us the pH, scale weakest being yellow, scale being the next pink, indicators such as using litmus paper, pH which can change by proton transfer, pH if ɳ, indicators such as cabbage juice, litmus paper which tell us the pH, proton transfer where the proton donor, ɳ have different colors on the scale, universal indicator which tell us the pH, scale weakest being blue, Solutions have different characteristics, ɟ have different colors on the scale, ɳ which is a base, characteristics where we would us indicators, ɟ which is an acid