WARNING:
JavaScript is turned OFF. None of the links on this concept map will
work until it is reactivated.
If you need help turning JavaScript On, click here.
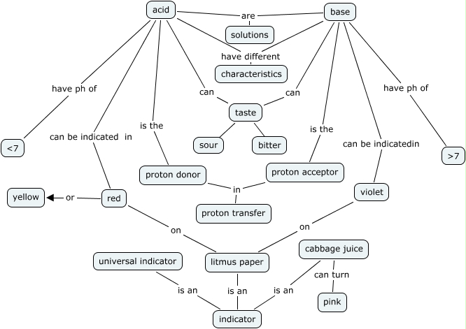
This Concept Map, created with IHMC CmapTools, has information related to: acids vs bases, base can be indicatedin violet, acid are solutions, acid can taste, acid have ph of ɟ, red on litmus paper, base are solutions, base can taste, taste ???? sour, base have different characteristics, acid is the proton donor, acid can be indicated in red, litmus paper is an indicator, universal indicator is an indicator, base is the proton acceptor, cabbage juice can turn pink, proton donor in proton transfer, acid have different characteristics, proton acceptor in proton transfer, red or yellow, violet on litmus paper