WARNING:
JavaScript is turned OFF. None of the links on this concept map will
work until it is reactivated.
If you need help turning JavaScript On, click here.
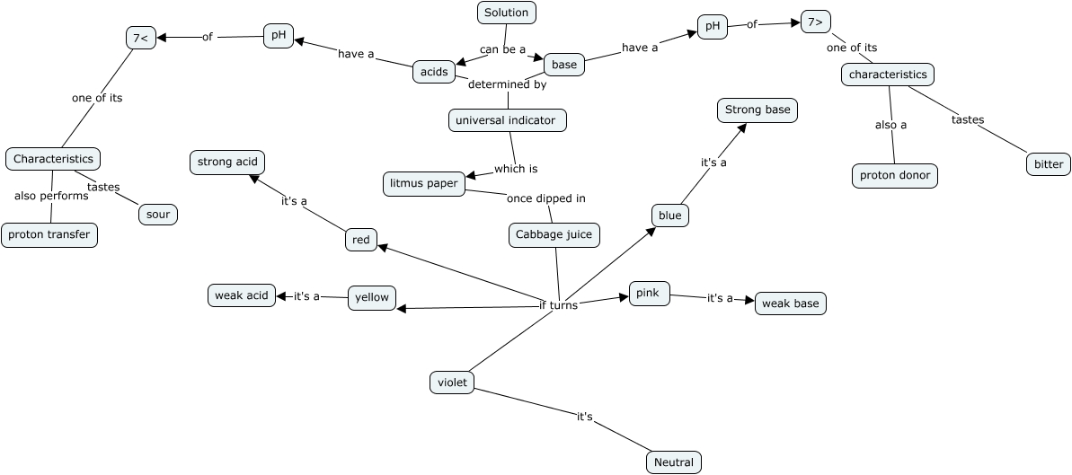
This Concept Map, created with IHMC CmapTools, has information related to: Acids and Bases, Cabbage juice if turns pink, pH of 7<, base have a pH, Cabbage juice if turns red, 7> one of its characteristics, Cabbage juice if turns violet, base determined by universal indicator, yellow it's a weak acid, acids have a pH, blue it's a Strong base, 7< one of its Characteristics, acids determined by universal indicator, violet it's Neutral, Solution can be a base, red it's a strong acid, characteristics tastes bitter, Characteristics also performs proton transfer, Cabbage juice if turns yellow, Characteristics tastes sour, pH of 7>