WARNING:
JavaScript is turned OFF. None of the links on this concept map will
work until it is reactivated.
If you need help turning JavaScript On, click here.
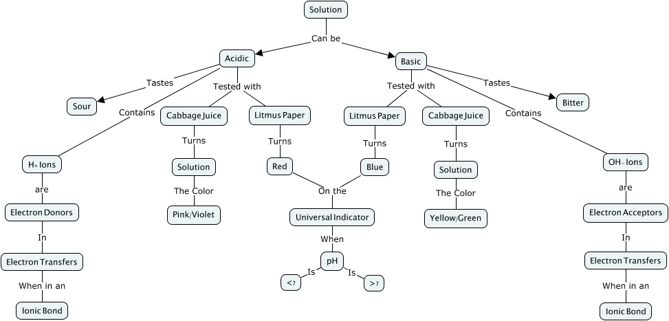
This Concept Map, created with IHMC CmapTools, has information related to: Acid vs. Base, Electron Donors In Electron Transfers, Acidic Tested with Cabbage Juice, Litmus Paper Turns Blue, OH- Ions are Electron Acceptors, Electron Transfers When in an Ionic Bond, Solution The Color Yellow/Green, Red On the Universal Indicator, Universal Indicator When pH, Electron Transfers When in an Ionic Bond, H+ Ions are Electron Donors, Basic Tested with Litmus Paper, Electron Acceptors In Electron Transfers, Acidic Tested with Litmus Paper, Solution Can be Basic, Cabbage Juice Turns Solution, Cabbage Juice Turns Solution, Acidic Contains H+ Ions, Basic Tastes Bitter, Litmus Paper Turns Red, pH Is ɳ