WARNING:
JavaScript is turned OFF. None of the links on this concept map will
work until it is reactivated.
If you need help turning JavaScript On, click here.
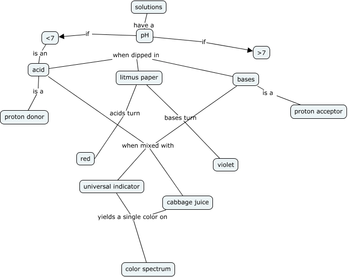
This Concept Map, created with IHMC CmapTools, has information related to: How can you describe a solution as an acid or a base, acid when mixed with cabbage juice, acid when dipped in litmus paper, pH if ɟ, solutions have a pH, litmus paper bases turn violet, cabbage juice yields a single color on color spectrum, litmus paper acids turn red, bases when mixed with cabbage juice, pH if ɳ, acid when mixed with universal indicator, universal indicator yields a single color on color spectrum, bases when dipped in litmus paper, acid is a proton donor, bases when mixed with universal indicator, bases is a proton acceptor, ɟ is an acid