WARNING:
JavaScript is turned OFF. None of the links on this concept map will
work until it is reactivated.
If you need help turning JavaScript On, click here.
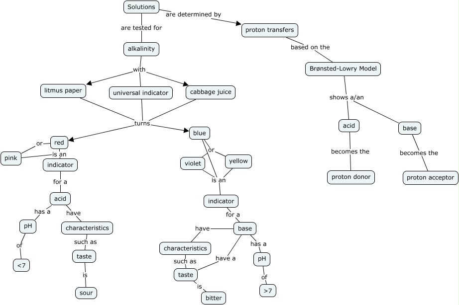
This Concept Map, created with IHMC CmapTools, has information related to: Acid-Base, blue is an indicator, Brønsted-Lowry Model shows a/an acid, cabbage juice turns red, acid has a pH, universal indicator turns blue, taste is sour, alkalinity with litmus paper, taste is bitter, pH of ɟ, pink is an indicator, alkalinity with universal indicator, blue or yellow, Solutions are tested for alkalinity, acid becomes the proton donor, yellow is an indicator, litmus paper turns red, base has a pH, acid have characteristics, indicator for a acid, Solutions are determined by proton transfers