WARNING:
JavaScript is turned OFF. None of the links on this concept map will
work until it is reactivated.
If you need help turning JavaScript On, click here.
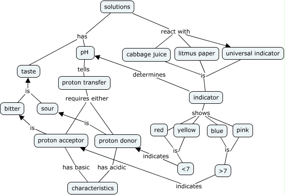
This Concept Map, created with IHMC CmapTools, has information related to: acid base cmap, indicator determines pH, bitter is taste, proton transfer requires either proton acceptor, indicator shows red, solutions react with litmus paper, solutions react with universal indicator, indicator shows pink, ɳ indicates proton acceptor, pink is ɳ, indicator shows blue, cabbage juice is indicator, yellow is ɟ, pH tells proton transfer, solutions has pH, proton donor is sour, solutions react with cabbage juice, indicator shows yellow, proton donor has acidic characteristics, solutions has taste, universal indicator is indicator