WARNING:
JavaScript is turned OFF. None of the links on this concept map will
work until it is reactivated.
If you need help turning JavaScript On, click here.
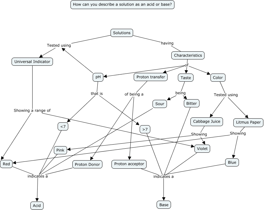
This Concept Map, created with IHMC CmapTools, has information related to: Sandra Leo, Solutions Tested using Universal Indicator, Characteristics of Taste, ɳ indicates a Base, Proton acceptor indicates a Base, Proton transfer of being a Proton Donor, Cabbage Juice Showing Violet, Color Tested using Cabbage Juice, ɟ indicates a Acid, Taste being Sour, Solutions having Characteristics, pH that is ɳ, Litmus Paper Showing Red, Cabbage Juice Showing Pink, Characteristics of pH, Sour indicates a Acid, Red indicates a Acid, Color Tested using Litmus Paper, Characteristics of Color, Proton Donor indicates a Acid, Characteristics of Proton transfer