WARNING:
JavaScript is turned OFF. None of the links on this concept map will
work until it is reactivated.
If you need help turning JavaScript On, click here.
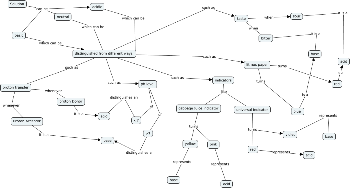
This Concept Map, created with IHMC CmapTools, has information related to: Acid or Base, bitter it is a base, proton Donor it is a acid, ɳ distinguishes a base, violet represents base, universal indicator turns violet, distinguished from different ways such as taste, distinguished from different ways such as proton transfer, universal indicator turns red, distinguished from different ways such as ph level, Solution can be neutral, red represents acid, Solution can be acidic, indicators like cabbage juice indicator, Solution can be basic, red is a acid, neutral which can be distinguished from different ways, distinguished from different ways such as litmus paper, litmus paper turns red, sour it is a acid, proton transfer whenever Proton Acceptor