WARNING:
JavaScript is turned OFF. None of the links on this concept map will
work until it is reactivated.
If you need help turning JavaScript On, click here.
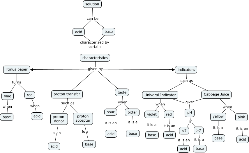
This Concept Map, created with IHMC CmapTools, has information related to: Acid Base Solution, taste when sour, indicators such as Cabbage Juice, Univeral Indicator when violet, Cabbage Juice when yellow, pH if ɳ, pink it is an acid, proton accepter is a base, violet it is a base, pH if ɟ, Cabbage Juice give pH, acid characterized by certain characteristics, Univeral Indicator when red, Cabbage Juice when pink, blue when base, bitter it is a base, characteristics given by indicators, ɳ it is a base, red when acid, solution can be acid, proton transfer such as proton donor