WARNING:
JavaScript is turned OFF. None of the links on this concept map will
work until it is reactivated.
If you need help turning JavaScript On, click here.
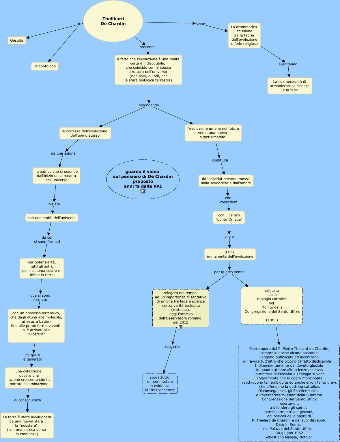
Questa Cmap, creata con IHMC CmapTools, contiene informazioni relative a: Teilhard, creatrice che si estende dall'inizio della nascita dell'universo iniziato con una stoffa dell'universo, il fatto che l'evoluzione è una realtà certa è indiscutibile, che coincide con la stessa struttura dell'universo (non solo, quindi, per la sfera biologica terrestre) estendendo l'evoluzione umana nel futuro verso una nuova super-umanità, con una stoffa dell'universo da cui si sono formati per potenzialità, tutti gli astri, poi il sistema solare e infine la terra, Theilhard De Chardin visse La drammatica scissione tra la teoria dell'evoluzione e fede religiosa, criticato dalla teologia cattolica nel Monito della Congregazione del Santo Uffizio (1962) "Certe opere del P. Pietro Theilard de Chardin, comprese anche alcune postume, vengono pubblicate ed incontrano un favore tutt'altro che piccolo (affatto disdicevole). Indipendentemente dal dovuto giudizio in quanto attiene alle scienze positive, in materia di Filosofia e Teologia si vede chiaramente che le opere menzionate racchiudono tali ambiguità ed anche errori tanto gravi, che offendono la dottrina cattolica. Di conseguenza, gli Eccellentissimi e Reverendissimi Padri della Suprema Congregazione del Santo Ufficio esortano... a difendere gli spiriti, particolarmente dei giovani, dai pericoli delle opere di P. Theilard de Chardin e dei suoi discepoli. Dato in Roma, nel Palazzo del Santo Ufficio, il 30 giugno 1962. Sebastiano Masala, Notaio"., l'evoluzione umana nel futuro verso una nuova super-umanità costituita da individui-persone mossi dalla solidarietà e dall'amore, Il fine immanente dell'evoluzione per questo venne criticato dalla teologia cattolica nel Monito della Congregazione del Santo Uffizio (1962), per potenzialità, tutti gli astri, poi il sistema solare e infine la terra qua si sono formate con un processo ascensivo, che dagli atomi alle molecole, ai virus e batteri fino alle prime forme viventi si è arrivati alla "Biosfera", con il centro "punto Omega" che è Il fine immanente dell'evoluzione, relegato nel tempo ad un'importanza di tentativo di unione tra fede e scienza senza verità teologica (cattolica). Leggi l'articolo dell'Osservatore romano del 2015 accusato soprattutto di non mettere in evidenza la "trascendenza", La drammatica scissione tra la teoria dell'evoluzione e fede religiosa suscitando La sua necessità di armonizzare la scienza e la fede, Theilhard De Chardin sostenne il fatto che l'evoluzione è una realtà certa è indiscutibile, che coincide con la stessa struttura dell'universo (non solo, quindi, per la sfera biologica terrestre), una cefalizione, ovvero una azione crescente che ha portato all'ominazione di conseguenza La terra è stata avviluppata da una nuova sfera: la "noosfera". (con una ascesa verso la coscienza), Theilhard De Chardin fu Paleontologo, Il fine immanente dell'evoluzione per questo venne relegato nel tempo ad un'importanza di tentativo di unione tra fede e scienza senza verità teologica (cattolica). Leggi l'articolo dell'Osservatore romano del 2015, il fatto che l'evoluzione è una realtà certa è indiscutibile, che coincide con la stessa struttura dell'universo (non solo, quindi, per la sfera biologica terrestre) estendendo la certezza dell'evoluzione dell'uomo stesso, Theilhard De Chardin fu Gesuita, con un processo ascensivo, che dagli atomi alle molecole, ai virus e batteri fino alle prime forme viventi si è arrivati alla "Biosfera" da qui si è generato una cefalizione, ovvero una azione crescente che ha portato all'ominazione, la certezza dell'evoluzione dell'uomo stesso da una azione creatrice che si estende dall'inizio della nascita dell'universo, da individui-persone mossi dalla solidarietà e dall'amore che coinciderà con il centro "punto Omega"