WARNING:
JavaScript is turned OFF. None of the links on this concept map will
work until it is reactivated.
If you need help turning JavaScript On, click here.
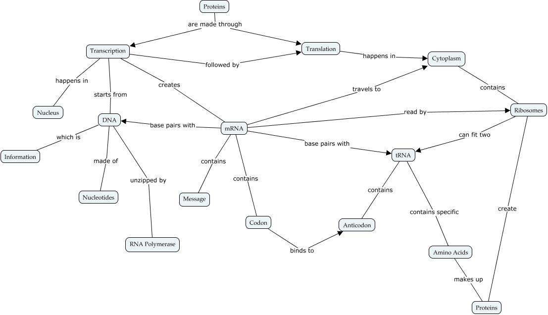
This Concept Map, created with IHMC CmapTools, has information related to: Protein Synthesis, DNA unzipped by RNA Polymerase, mRNA base pairs with tRNA, mRNA travels to Cytoplasm, tRNA contains specific Amino Acids, mRNA contains Codon, DNA which is Information, mRNA contains Message, Transcription creates mRNA, Amino Acids makes up Proteins, Ribosomes can fit two tRNA, Proteins are made through Transcription, Codon binds to Anticodon, tRNA contains Anticodon, Transcription followed by Translation, Ribosomes create Proteins, Transcription happens in Nucleus, Cytoplasm contains Ribosomes, Transcription starts from DNA, mRNA base pairs with DNA, Proteins are made through Translation