WARNING:
JavaScript is turned OFF. None of the links on this concept map will
work until it is reactivated.
If you need help turning JavaScript On, click here.
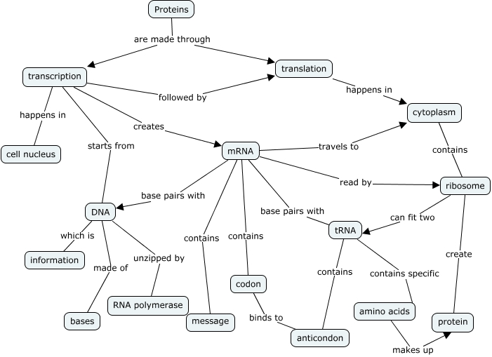
This Concept Map, created with IHMC CmapTools, has information related to: Proteins Synthesis, Proteins are made through translation, amino acids makes up protein, DNA which is information, transcription starts from DNA, tRNA contains anticondon, tRNA contains specific amino acids, transcription creates mRNA, ribosome create protein, mRNA base pairs with tRNA, transcription happens in cell nucleus, mRNA contains codon, Proteins are made through transcription, DNA unzipped by RNA polymerase, codon binds to anticondon, mRNA read by ribosome, transcription followed by translation, mRNA contains message, mRNA base pairs with DNA, DNA made of bases, ribosome can fit two tRNA