WARNING:
JavaScript is turned OFF. None of the links on this concept map will
work until it is reactivated.
If you need help turning JavaScript On, click here.
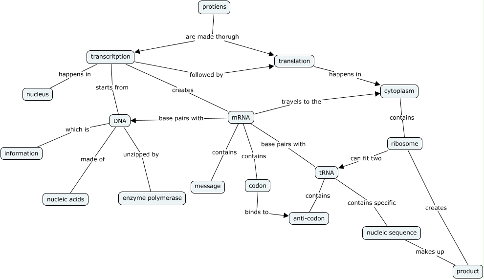
This Concept Map, created with IHMC CmapTools, has information related to: Protien Synthesis, mRNA travels to the cytoplasm, transcritption happens in nucleus, mRNA base pairs with DNA, tRNA contains specific nucleic sequence, mRNA contains codon, codon binds to anti-codon, nucleic sequence makes up product, DNA unzipped by enzyme polymerase, DNA made of nucleic acids, ribosome can fit two tRNA, mRNA base pairs with tRNA, protiens are made thorugh translation, DNA which is information, transcritption followed by translation, protiens are made thorugh transcritption, cytoplasm contains ribosome, transcritption creates mRNA, mRNA contains message, transcritption starts from DNA, translation happens in cytoplasm