WARNING:
JavaScript is turned OFF. None of the links on this concept map will
work until it is reactivated.
If you need help turning JavaScript On, click here.
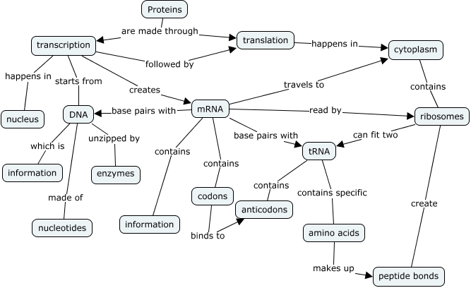
This Concept Map, created with IHMC CmapTools, has information related to: Protein Synthesis, mRNA read by ribosomes, mRNA travels to cytoplasm, ribosomes can fit two tRNA, transcription starts from DNA, Proteins are made through transcription, transcription creates mRNA, DNA which is information, tRNA contains anticodons, codons binds to anticodons, DNA made of nucleotides, DNA unzipped by enzymes, amino acids makes up peptide bonds, cytoplasm contains ribosomes, ribosomes create peptide bonds, mRNA base pairs with tRNA, transcription happens in nucleus, transcription followed by translation, mRNA contains codons, mRNA base pairs with DNA, mRNA contains information