WARNING:
JavaScript is turned OFF. None of the links on this concept map will
work until it is reactivated.
If you need help turning JavaScript On, click here.
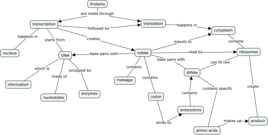
This Concept Map, created with IHMC CmapTools, has information related to: Protein Synthesis, DNA unzipped by enzymes, mRNA base pairs with DNA, tRNAs contains specific amino acids, cytoplasm contains ribosomes, antecodons contains tRNAs, translation happens in cytoplasm, transcription creates mRNA, transcription starts from DNA, transcription followed by translation, Proteins are made through translation, DNA made of nucleotides, transcription happens in nucleus, Proteins are made through transcription, ribosomes can fit two tRNAs, mRNA read by ribosomes, codon binds to antecodons, mRNA travels to cytoplasm, amino acids makes up product, ribosomes create product, DNA which is information