WARNING:
JavaScript is turned OFF. None of the links on this concept map will
work until it is reactivated.
If you need help turning JavaScript On, click here.
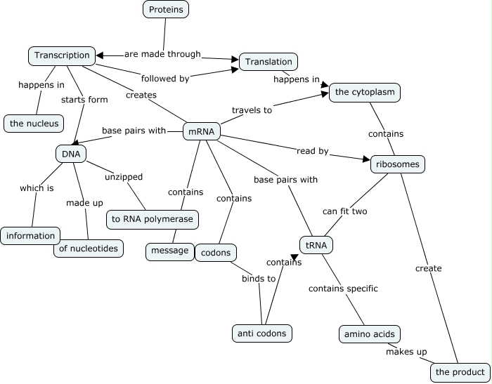
This Concept Map, created with IHMC CmapTools, has information related to: Proteins, anti codons contains tRNA, mRNA contains message, mRNA base pairs with tRNA, codons binds to anti codons, Transcription happens in the nucleus, Proteins are made through Translation, DNA unzipped to RNA polymerase, Proteins are made through Transcription, DNA made up of nucleotides, mRNA base pairs with DNA, Translation happens in the cytoplasm, Transcription starts form DNA, DNA which is information, Transcription followed by Translation, ribosomes create the product, amino acids makes up the product, mRNA read by ribosomes, Transcription creates mRNA, ribosomes can fit two tRNA, mRNA travels to the cytoplasm