WARNING:
JavaScript is turned OFF. None of the links on this concept map will
work until it is reactivated.
If you need help turning JavaScript On, click here.
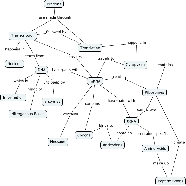
This Concept Map, created with IHMC CmapTools, has information related to: Protein Synthesis, mRNA contains Message, Amino Acids make up Peptide Bonds, Ribosomes create Peptide Bonds, Transcription creates mRNA, Transcription happens in Nucleus, Cytoplasm contains Ribosomes, Transcription followed by Translation, Proteins are made through Transcription, Codons binds to Anticodons, Transcription starts from DNA, DNA made of Nitrogenous Bases, DNA which is Information, mRNA base-pairs with tRNA, mRNA travels to Cytoplasm, mRNA contains Codons, DNA unzipped by Enzymes, DNA base-pairs with mRNA, mRNA read by Ribosomes, Ribosomes can fit two tRNA, tRNA contains Anticodons