WARNING:
JavaScript is turned OFF. None of the links on this concept map will
work until it is reactivated.
If you need help turning JavaScript On, click here.
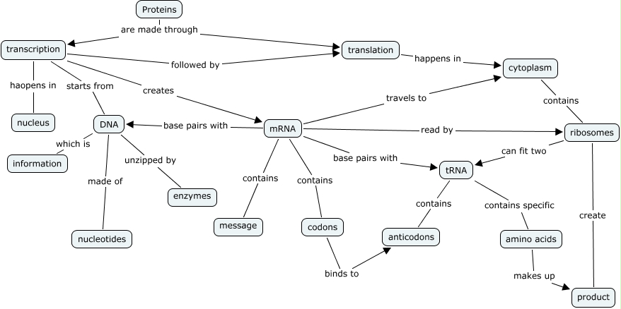
This Concept Map, created with IHMC CmapTools, has information related to: Protein Synthesis, ribosomes create product, Proteins are made through transcription, transcription haopens in nucleus, mRNA base pairs with DNA, mRNA contains message, mRNA travels to cytoplasm, mRNA read by ribosomes, amino acids makes up product, mRNA base pairs with tRNA, ribosomes can fit two tRNA, transcription followed by translation, DNA which is information, Proteins are made through translation, transcription creates mRNA, DNA made of nucleotides, codons binds to anticodons, translation happens in cytoplasm, mRNA contains codons, tRNA contains anticodons, transcription starts from DNA