WARNING:
JavaScript is turned OFF. None of the links on this concept map will
work until it is reactivated.
If you need help turning JavaScript On, click here.
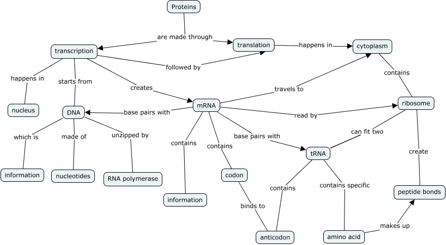
This Concept Map, created with IHMC CmapTools, has information related to: Protein Synthesis, tRNA contains specific amino acid, mRNA contains codon, transcription happens in nucleus, codon binds to anticodon, cytoplasm contains ribosome, translation happens in cytoplasm, tRNA contains anticodon, DNA unzipped by RNA polymerase, mRNA read by ribosome, transcription followed by translation, amino acid makes up peptide bonds, ribosome can fit two tRNA, mRNA base pairs with DNA, DNA made of nucleotides, ribosome can fit two tRNA, transcription creates mRNA, mRNA contains information, DNA which is information, ribosome create peptide bonds, transcription starts from DNA