WARNING:
JavaScript is turned OFF. None of the links on this concept map will
work until it is reactivated.
If you need help turning JavaScript On, click here.
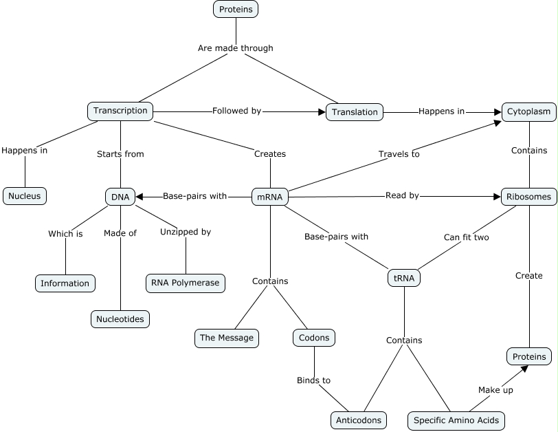
This Concept Map, created with IHMC CmapTools, has information related to: Protein Synthesis, tRNA Contains Specific Amino Acids, Proteins Are made through Transcription, mRNA Contains The Message, Cytoplasm Contains Ribosomes, tRNA Contains Anticodons, mRNA Base-pairs with tRNA, Proteins Are made through Translation, Codons Binds to Anticodons, Transcription Creates mRNA, DNA Unzipped by RNA Polymerase, Ribosomes Create Proteins, Specific Amino Acids Make up Proteins, DNA Which is Information, Transcription Followed by Translation, mRNA Travels to Cytoplasm, Translation Happens in Cytoplasm, Transcription Starts from DNA, Transcription Happens in Nucleus, mRNA Read by Ribosomes, mRNA Contains Codons