WARNING:
JavaScript is turned OFF. None of the links on this concept map will
work until it is reactivated.
If you need help turning JavaScript On, click here.
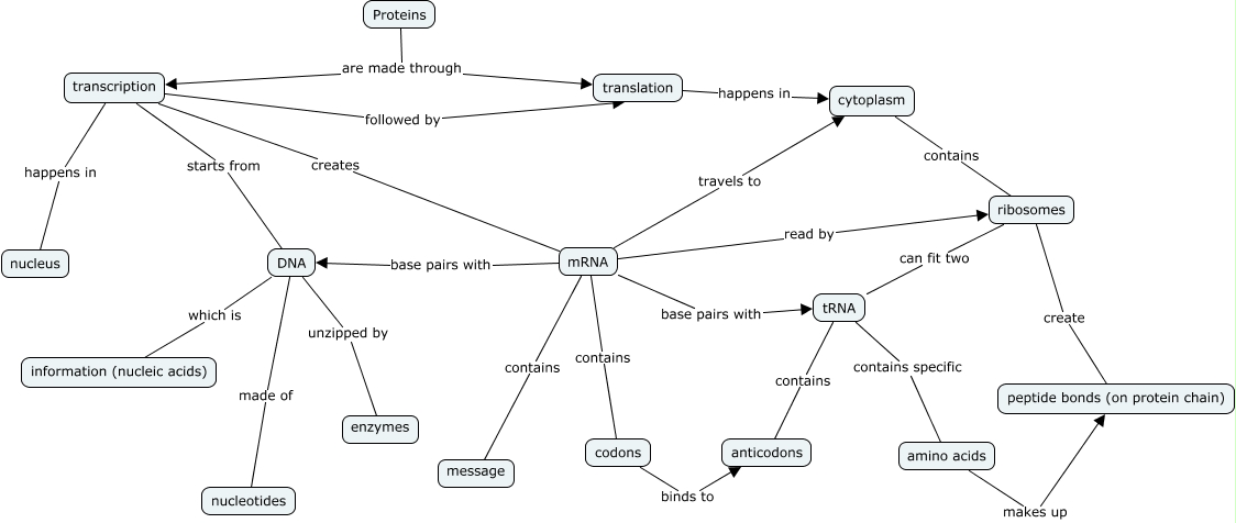
This Concept Map, created with IHMC CmapTools, has information related to: Protein Synthesis, Proteins are made through translation, cytoplasm contains ribosomes, codons binds to anticodons, transcription starts from DNA, DNA made of nucleotides, DNA which is information (nucleic acids), ribosomes create peptide bonds (on protein chain), mRNA read by ribosomes, mRNA contains codons, ribosomes can fit two tRNA, mRNA travels to cytoplasm, DNA unzipped by enzymes, transcription happens in nucleus, tRNA contains anticodons, transcription followed by translation, mRNA base pairs with DNA, tRNA contains specific amino acids, transcription creates mRNA, Proteins are made through transcription, mRNA base pairs with tRNA