WARNING:
JavaScript is turned OFF. None of the links on this concept map will
work until it is reactivated.
If you need help turning JavaScript On, click here.
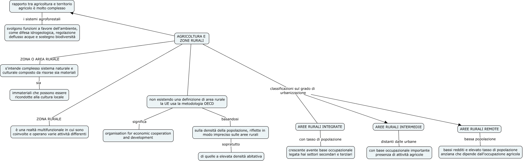
Questa Cmap, creata con IHMC CmapTools, contiene informazioni relative a: AGRICOLTURA E ZONE RURALI, AGRICOLTURA E ZONE RURALI ???? rapporto tra agricoltura e territorio agricolo è molto complesso, non esistendo una definizione di area rurale la UE usa la metodologia OECD basandosi sulla densità della popolazione, riflette in modo impreciso sulle aree rurali, AGRICOLTURA E ZONE RURALI classificazioni sul grado di urbanizzazione AREE RURALI INTEGRATE, AGRICOLTURA E ZONE RURALI ???? non esistendo una definizione di area rurale la UE usa la metodologia OECD, AGRICOLTURA E ZONE RURALI classificazioni sul grado di urbanizzazione AREE RURALI REMOTE, AREE RURALI INTEGRATE con tasso di popolazione crescente avente base occupazionale legata hai settori secondari e terziari, AREE RURALI REMOTE bassa popolazione bassi redditi e elevato tasso di popolazione anziana che dipende dall'occupazione agricola, AREE RURALI INTERMEDIE distanti dalle urbane con base occupazionale importante presenza di attività agricole, AGRICOLTURA E ZONE RURALI ZONA RURALE è una realtà multifunzionale in cui sono coinvolte e operano varie attività differenti, AGRICOLTURA E ZONE RURALI classificazioni sul grado di urbanizzazione AREE RURALI INTERMEDIE, sulla densità della popolazione, riflette in modo impreciso sulle aree rurali sopratutto di quelle a elevata densità abitativa, non esistendo una definizione di area rurale la UE usa la metodologia OECD significa organisation for economic cooperation and development, rapporto tra agricoltura e territorio agricolo è molto complesso i sistemi agroforestali svolgono funzioni a favore dell'ambiente, come difesa idrogeologica, regolazione deflusso acque e sostegno biodiversità, AGRICOLTURA E ZONE RURALI ZONA O AREA RURALE s'intende complesso sistema naturale e culturale composto da risorse sia materiali, s'intende complesso sistema naturale e culturale composto da risorse sia materiali sia immateriali che possono essere ricondotte alla cultura locale