WARNING:
JavaScript is turned OFF. None of the links on this concept map will
work until it is reactivated.
If you need help turning JavaScript On, click here.
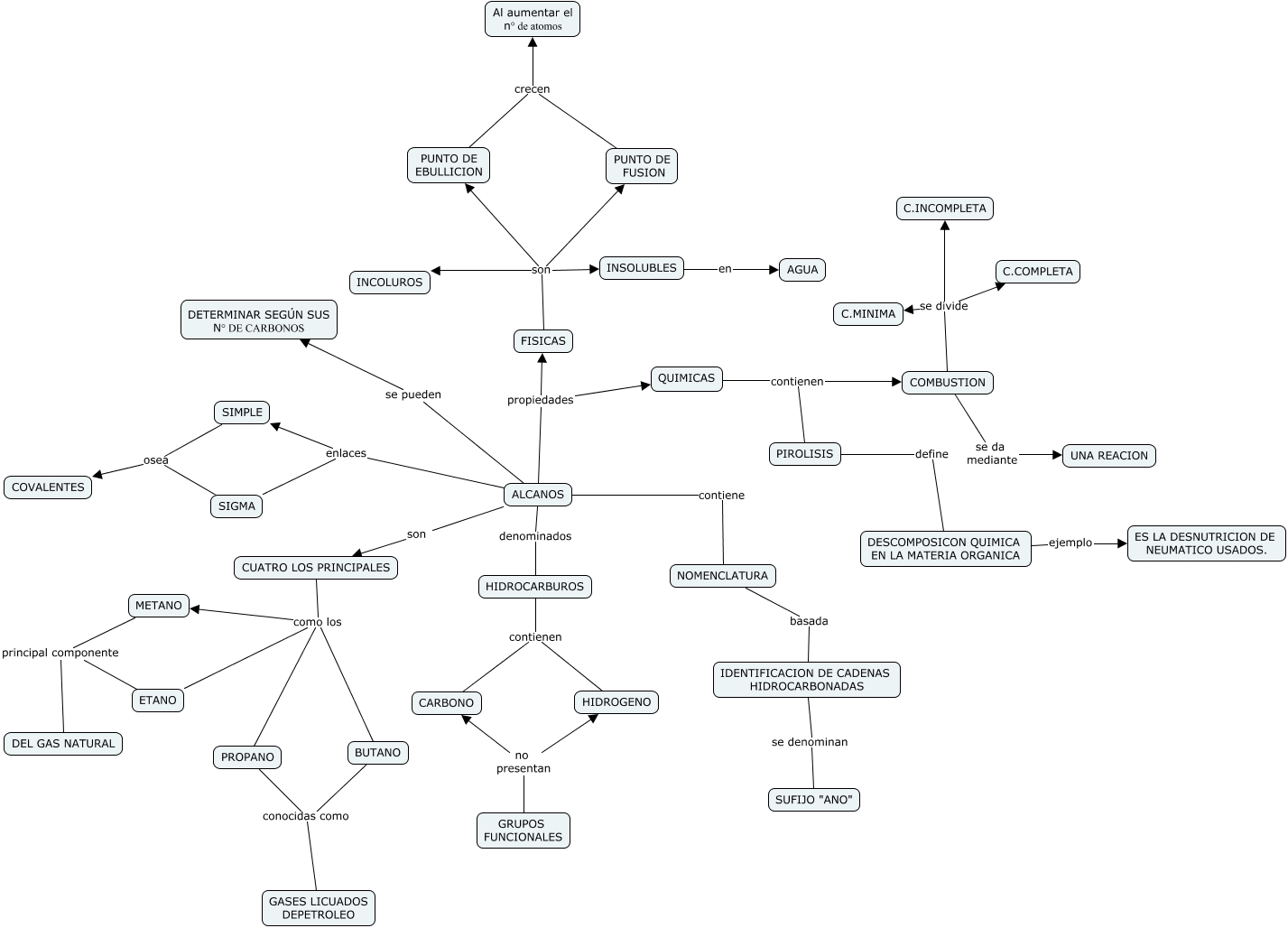
Este Cmap, tiene información relacionada con: Alcanos Daniel, FISICAS son PUNTO DE FUSION, COMBUSTION se divide C.INCOMPLETA, COMBUSTION se divide C.COMPLETA, COMBUSTION se da mediante UNA REACION, QUIMICAS contienen COMBUSTION, ALCANOS propiedades FISICAS, FISICAS son INCOLUROS, CUATRO LOS PRINCIPALES como los METANO, INSOLUBLES en AGUA, ALCANOS son CUATRO LOS PRINCIPALES, IDENTIFICACION DE CADENAS HIDROCARBONADAS se denominan SUFIJO "ANO", DESCOMPOSICON QUIMICA EN LA MATERIA ORGANICA ejemplo ES LA DESNUTRICION DE NEUMATICO USADOS., CUATRO LOS PRINCIPALES como los BUTANO, GRUPOS FUNCIONALES no presentan CARBONO, PIROLISIS define DESCOMPOSICON QUIMICA EN LA MATERIA ORGANICA, COMBUSTION se divide C.MINIMA, FISICAS son PUNTO DE EBULLICION, SIMPLE osea COVALENTES, ALCANOS enlaces SIGMA, PUNTO DE EBULLICION crecen Al aumentar el n° de atomos