WARNING:
JavaScript is turned OFF. None of the links on this concept map will
work until it is reactivated.
If you need help turning JavaScript On, click here.
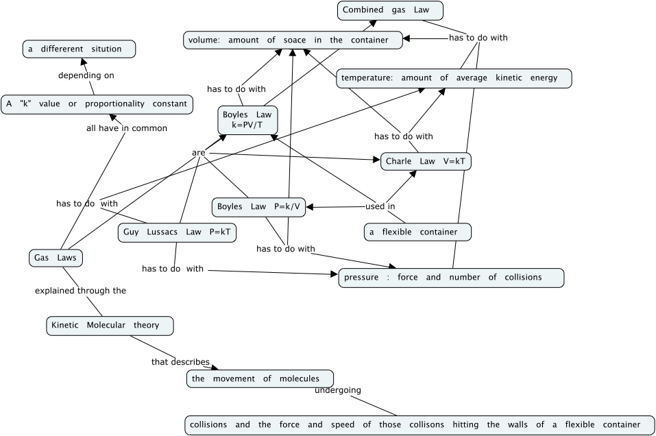
This Concept Map, created with IHMC CmapTools, has information related to: How are pressure, volume and temperature described by the gas laws for a rigid and flexible container, Combined gas Law has to do with pressure : force and number of collisions, Boyles Law P=k/V has to do with volume: amount of soace in the container, Gas Laws are Guy Lussacs Law P=kT, Guy Lussacs Law P=kT has to do with pressure : force and number of collisions, Combined gas Law has to do with temperature: amount of average kinetic energy, Gas Laws are Charle Law V=kT, a flexible container used in Boyles Law k=PV/T, Charle Law V=kT has to do with temperature: amount of average kinetic energy, a flexible container used in Charle Law V=kT, Gas Laws are Combined gas Law, A "k" value or proportionality constant depending on a differerent sitution, Kinetic Molecular theory that describes the movement of molecules, a flexible container used in Boyles Law P=k/V, Boyles Law k=PV/T has to do with volume: amount of soace in the container, Combined gas Law has to do with volume: amount of soace in the container, Boyles Law P=k/V has to do with pressure : force and number of collisions, Gas Laws explained through the Kinetic Molecular theory, Guy Lussacs Law P=kT has to do with temperature: amount of average kinetic energy, Gas Laws all have in common A "k" value or proportionality constant, the movement of molecules undergoing collisions and the force and speed of those collisons hitting the walls of a flexible container