WARNING:
JavaScript is turned OFF. None of the links on this concept map will
work until it is reactivated.
If you need help turning JavaScript On, click here.
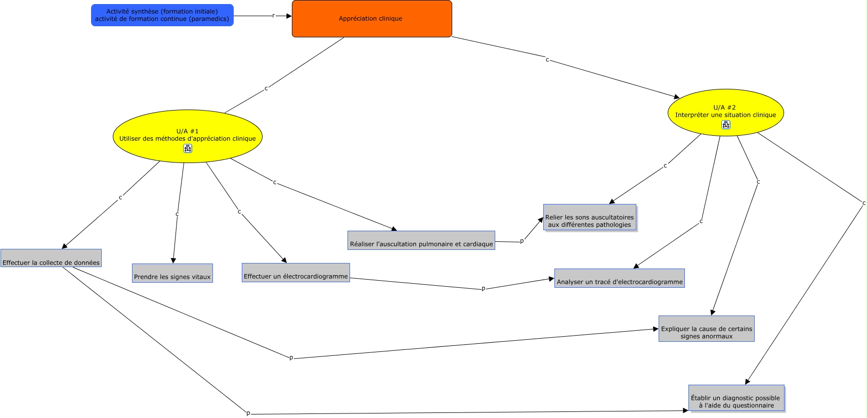
Cette carte de concepts créée avec IHMC CmapTools traite de: SA Laurent Boisclair, U/A #1 Utiliser des méthodes d'appréciation clinique c Réaliser l'auscultation pulmonaire et cardiaque, Effectuer un électrocardiogramme p Analyser un tracé d'electrocardiogramme, U/A #1 Utiliser des méthodes d'appréciation clinique c Prendre les signes vitaux, U/A #2 Interpréter une situation clinique c Relier les sons auscultatoires aux différentes pathologies, U/A #1 Utiliser des méthodes d'appréciation clinique c Effectuer un électrocardiogramme, U/A #2 Interpréter une situation clinique c Analyser un tracé d'electrocardiogramme, Effectuer la collecte de données p Expliquer la cause de certains signes anormaux, Activité synthèse (formation initiale) activité de formation continue (paramedics) r Appréciation clinique, U/A #1 Utiliser des méthodes d'appréciation clinique c Effectuer la collecte de données, Appréciation clinique c U/A #2 Interpréter une situation clinique, U/A #2 Interpréter une situation clinique c Établir un diagnostic possible à l'aide du questionnaire, U/A #2 Interpréter une situation clinique c Expliquer la cause de certains signes anormaux, Réaliser l'auscultation pulmonaire et cardiaque p Relier les sons auscultatoires aux différentes pathologies, Appréciation clinique c U/A #1 Utiliser des méthodes d'appréciation clinique, Effectuer la collecte de données p Établir un diagnostic possible à l'aide du questionnaire